Actionable AI
for City Cameras
An AI-powered urban intelligence platform that transforms existing city camera networks into searchable, interactive, real-time insights.
Powered by iCityGuardianFrom Cameras to City Intelligence
iCityGuardian is UrbisIQ’s human-interactive AI platform that transforms passive city cameras into proactive, city-scale intelligence. It enables public safety and transportation agencies to search for and monitor vehicles or incidents across large camera networks using natural language, delivering real-time decision support without complex configuration.
- Natural-Language Search
- Human-Interactive Tracking
- Cross-Camera Trajectories
- Real-time & Historical Analysis
- Automatic Camera Selection
- Human-in-the-Loop Refinement
- City-Scale Deployment
- Public-Safety Ready
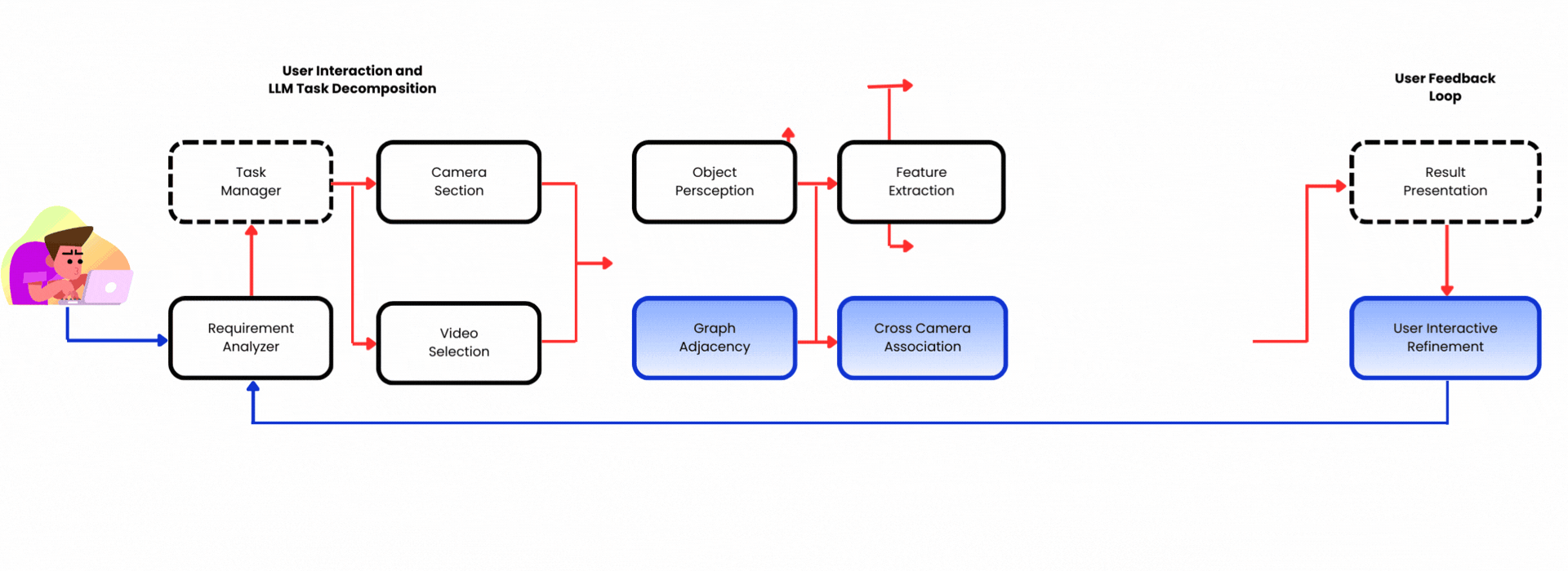
How iCityGuardian Works
iCityGuardian uniquely combines an LLM-native interface, graph-based multi-camera trajectory reasoning, and human-in-the-loop refinement in a single platform designed for real investigative workflows, delivering city-scale intelligence that is query-driven, auditable, and operationally validated.
Natural-language queries drive the entire workflow
Operators describe what they are looking for in plain language, and the system automatically selects relevant cameras and time ranges, decomposing each request into structured tracking tasks.
A human-interactive multi-camera tracking engine executes the tasks
The platform supports both live and historical search and allows investigators to refine results through human-in-the-loop interaction, enabling real investigative workflows instead of alert-driven monitoring.
A graph-based trajectory engine links objects across cameras
Cross-camera identities are associated using graph reasoning that is robust to occlusion and re-entry, enabling long-range hand-offs and real-time trajectory linking across multiple intersections and corridors.
The system is domain-tuned for real smart-city operations
Models are trained on real urban traffic data and validated in city-scale deployments, ensuring the platform supports public-safety and transportation use cases in operational environments.

Why iCityGuardian Outperforms Traditional Video AI
Traditional systems rely heavily on license plates and treat multi-camera tracking as a post-processing step. iCityGuardian is built natively for multi-camera environments, using rich object-level features and joint reasoning across language, camera topology, and trajectories to deliver consistent, end-to-end tracking across large camera networks.

From Research to City-Scale Intelligence
Our motivated team
Our Advisory Board
Who We Serve
UrbisIQ is a technology company specializing in AI-powered urban intelligence. Built on research in multi-camera tracking, federated learning, and smart city systems, we deliver scalable platforms that enhance public safety, mobility, and infrastructure resilience, transforming real-time city data into actionable intelligence.






